◆
根据英国资格认证委员会统计,累计超过30 万英国高中生选择学习EPQ,每年英国优秀高中二分之一的学生超过4 万名学习EPQ。
英国大学对于EPQ 在提高学生调研能力,沟通能力,创新能力,批判性思维能力,自我管理能力等关键技能的促进作用给与了高度认可。
EPQ 已经成为世界名校申请的核心竞争优势。
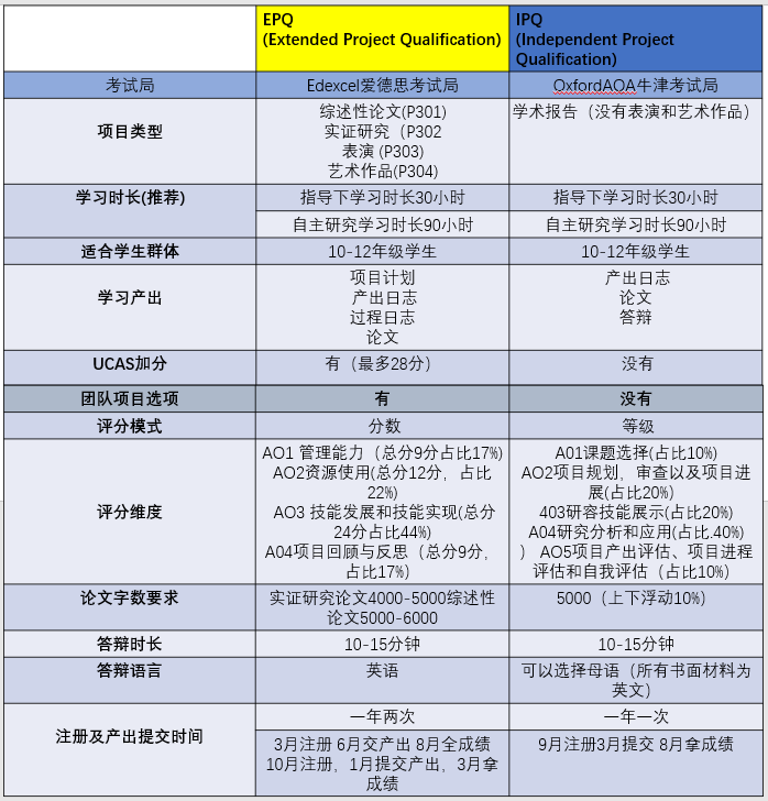
IPQ全称是 (Indepentant Qualification),是由 AQA 和 CIE 考试局发起的。课程是由牛津AQA考试局官方推出的高中生项目制课程,旨在培养学生大学阶段必备的独立思考和研究问题的能力。IPQ课程没有专业限制、不需要考试,强调学生从自身兴趣出发选择课题方向,在导师的指导下展开研究,最终提交过程日志、英文学术报告,并进行成果展示及答辩。IPQ要求学生自行提出一个具体的深度研究课题,学生最终需提交一份5000字的报告,并辅以一份研究报告日志。提交的研究报告中必须含有参考文献,标注报告中所有引用的文献来源。
是A–Level的独立研究项目制课程,是一门不需要考试的课程,学生通过完成一个课题之后提交:论文+过程日志+答辩 来获取最终得分,证明学生具备完整的学术方法论和独立学习能力, 适合国际/中国学生,提供公平的竞争平台。
1.IPQ成绩可用于各国本科高校申请
2. 5000字英文学术报告、过程日志、答辩录像
3. 最高UCAS 28分的加分
4. 倍受全球高校招生官关注认可,可作为支撑文书的有力素材
5. 众多大学表示会对有IPQ的学生优先或降分录取
IPQ/EPQ在英国受到越来越多人的追捧。据英国资格认证联合委员会统计,已有超过30万英国学生学习IPQ/EPQ,许多学校也已经将IPQ/EPQ纳入课程。
IPQ/EPQ有什么不同呢?
IPQ/EPQ有何相似之处呢?
EPQ/IPQ都是A–Level的独立研究项目制课程,是一门不需要考试的课程。
这两者都是从三个维度评估学生的表现分别是:研究、分析与评估技能;反思的能力;沟通的能力
2.共同的优势
伯明翰大学则说明:学习EPQ且符合我们录取标准的申请者,将获得两种录取通知书,一个标准通知书和一个alternative offer:即在EPQ拿到A的情况下,允许一门A Level成绩比标准要求低一级。例如,标准通知书是AAA,替代方案则为AAB+EPQ/IPQ(A)。
剑桥牛津等30多所英国名校官网联名推荐并表示同等成绩‘优先录取’超过20所大学甚至‘降分录取’也就是说这门课程将是你申请大学的‘弯道超车‘神器。
4.轻松适应大学学习
IPQ/EPQ最大的作用——顺利完成项目的学生可获得UCAS的Tariff Points加分,取得A*的同学可换取28分,取得A的同学可换取24分。
你没看错,UCAS直接加分,最高加28分!这可是看得见摸得着的申请助力,确定不拿捏住吗?
重点大学降分录取
降分录取举例:本来要求A–level 成绩AAA 的大学,可以用IPQ/EPQ 的A 成绩来替换一门没有达到A 的A–level 成绩,用AAB+EPQ/IPQ (A) 可以申请。
巴斯大学 排名第11
利兹大学 排名第13
伯明翰大学 排名第14
华威大学 排名第10
布里斯托大学 排名第15
曼彻斯特大学 排名第18
伦敦大学皇家霍洛威学院 排名第19
南安普顿大学 排名第20
诺丁汉大学 排名第21
约克大学 排名第22
东英吉利大学 排名第23
谢菲尔德大学 排名第26
纽卡斯尔大学 排名第28
利物浦大学 排名第29
斯旺西大学 排名第31
萨里大学 排名第32
卡迪夫大学 排名第34
英国女王大学 排名第35
雷丁大学 排名第38
......
一份IPQ/EPQ在你申请大学时简直就是万能利器!
上海屏轩教育科技有限公司(简称:屏轩国际私学),屏轩国际私学是海外华人科创联盟(欧盟总部:比利时首都布鲁塞尔),全欧华人专业协会联合会(总部:德国法兰克福),英国昊安有限公司(总部:英国伦敦)深度合作的专业咨询机构。
主营业务:
(1)高端国内外科技、人才、文化艺术和教育的商务咨询、交流活动策划。
(2)教育科技、计算机科技、网络科技领域内的技术平台研发、咨询等。
品牌价值:
(1)专注国际交流和教育咨询平台与科技产业的关联效应;
(2)引进海外专业协会认证的高端技术人才;
(3)促进专业人才的沟通交流;
(4)服务海内外人才及子女教育与培训
Discover more from tutorhao
Subscribe to get the latest posts sent to your email.
Categories: ALEVEL